喜报!中国极地考察先进表彰公示:极地中心2个集体、7名个人入选
发布日期:2025-12-11 08:52:38
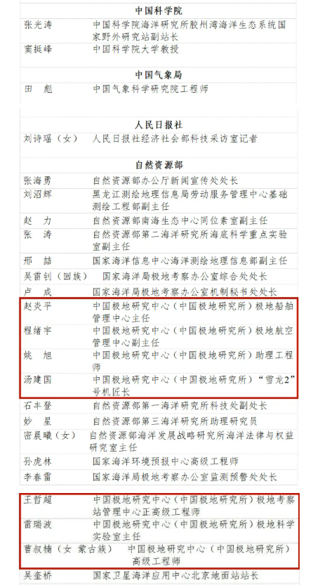
按照《人力资源社会保障部 自然资源部关于开展中国极地考察先进集体和先进个人评选表彰的通知》(人社部函〔2025〕12号)(以下简称《通知》)要求,经逐级推荐和评选,中国极地考察先进集体和先进个人评选表彰工作领导小组审核,拟表彰29个先进集体和59名先进个人。为充分发扬民主,广泛听取意见,接受社会监督,现将拟表彰对象予以公示。公示期为2025年12月10日至2025年12月16日(5个工作日)。
公示期间,如有不同意见,请以电话、信函或电子邮件等形式向中国极地考察先进集体和先进个人评选表彰工作领导小组办公室反映。反映情况须客观真实,以单位名义反映情况的材料需加盖单位公章,以个人名义反映情况的材料应提供有效联系方式。
联系电话:(010)68047753
传 真:(010)68012776
电子邮箱:office@caa.mnr.gov.cn
通讯地址:北京市西城区复兴门外大街1号
邮政编码:100860
中国极地考察先进集体和先进个人评选表彰工作
领导小组办公室
2025年12月9日








沪公网安备3101150201798号